当前位置:
首页
>
信息公开
>
重点领域信息
>
行政权力运行
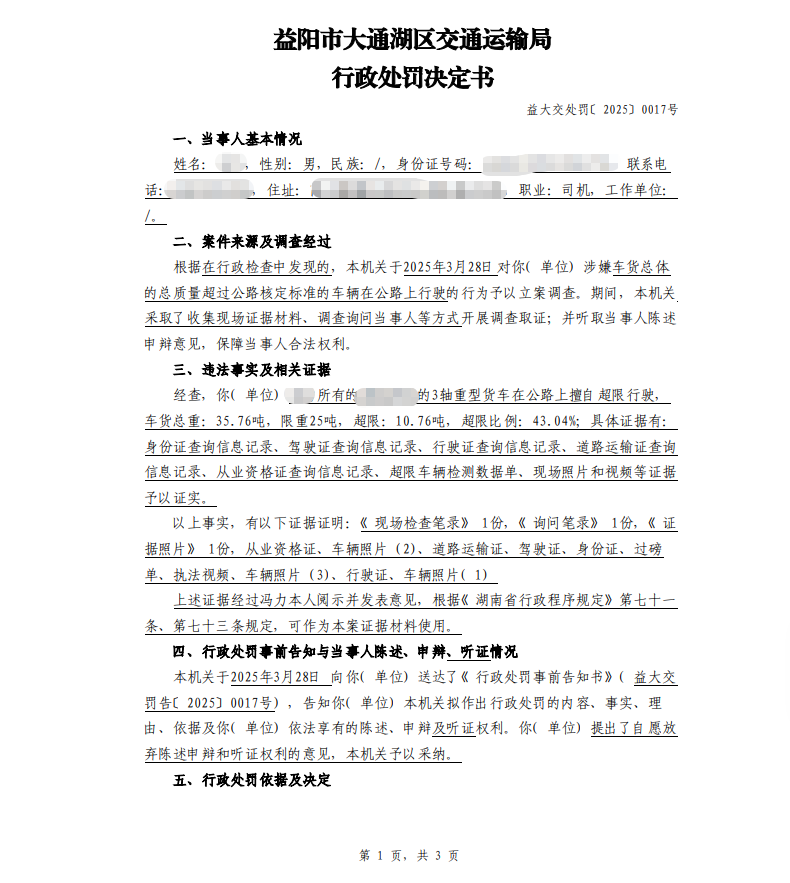
冯力车货总体的总质量超过公路核定标准的车辆在公路上行驶案
发布时间:2025-12-30 02:22
作者:胡宇峰
浏览量:
A+
A-
扫一扫在手机打开当前页
信息来源:区交通运输局
打印
关闭