当前位置:
首页
>
信息公开
>
重点领域信息
>
行政权力运行
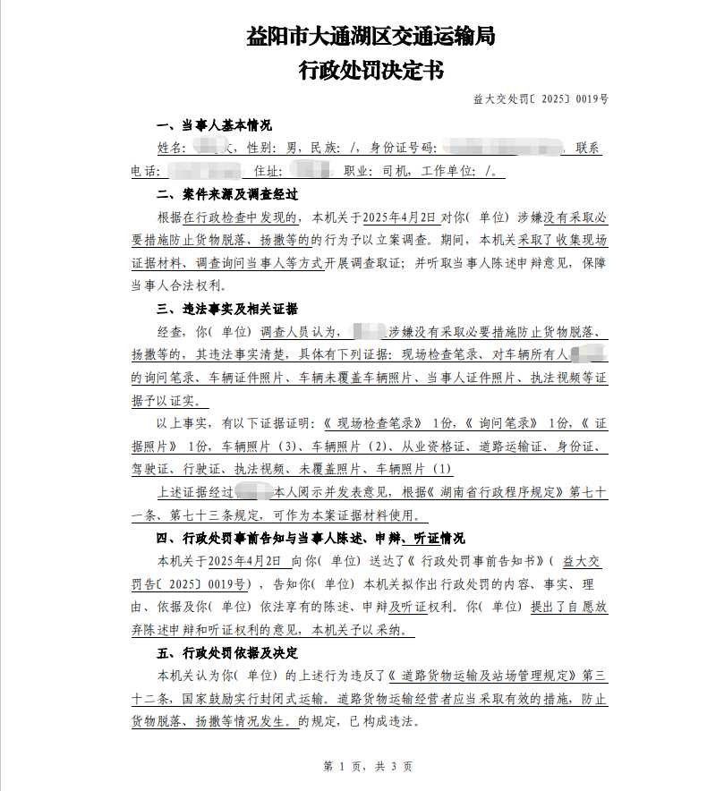
曹志文没有采取必要措施防止货物脱落、扬撒等的案
发布时间:2025-12-30 02:26
作者:胡宇峰
浏览量:
A+
A-
扫一扫在手机打开当前页
信息来源:区交通运输局
打印
关闭